Camellia fangchengensis is a wild tea plant resource unique to China. Due to its narrow distribution and human disturbance, only a few sporadically distributed populations remain, putting it at risk of extinction. It has been listed in the first batch of the National Key Protected Wild Plants Directory. Recently, the institute’s Team of Tea Germplasm Resource, supported by the project "Emergency Conservation of Rare and Endangered Germplasm Resources of Tea Plants" under the National Key Research and Development Program, successfully rediscovered this rare population and addressed the challenge in its asexual propagation. Through years of investigation and identification, the team systematically characterized its morphological, metabolic, and molecular features, revealing immense potential for developing white tea products with floral and fruity aromas as well as low-caffeine tea cultivars. The findings were published in the authoritative journal Horticulture Research under the title "An endangered wild tea plant resource with unique alkaloid and catechin profiles and potential for high-quality tea".
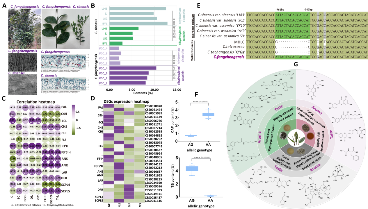
The study found that C. fangchengensis exhibits unique characteristics in terms of morphology and biochemical composition. Morphologically, it is a small arbor with extra-large leaves, densely covered with trichomes on young branches, abaxial leaf surfaces, and calyx. Biochemically, it differs markedlt from cultivated tea plants: its catechin composition is dominated by dihydroxy-catechins, with simple catechins (C) reaching a high of 5.68% and ester-type catechins (EGCG) below 1%. In terms of alkaloids, it contains a relatively high level of theobromine (>4.0%) and a low level of caffeine (<0.5%). Metabolomic and transcriptomic analyses revealed that the high expression of F3'H and the low expression of F3'5'H jointly contribute to the accumulation of dihydroxy-catechins in C. fangchengensis. However, there was no common 14 bp deletion in the promoter region of F3'5'H in C. fangchengensis, which was often found in other wild tea plants, indicating that its expression regulation mechanism differs from known ones. A novel missense mutation was also identified in the caffeine synthase gene TCS1 of C. fangchengensis, which was significantly associated with its high theobromine and low caffeine contents.
Processing trials evaluated the tea-processing suitability of C. fangchengensis. Among green tea, black, and white teas produced using traditional methods, white tea exhibited the highest quality, characterised by a distinctive sweet, fruity aroma with a dried plum note, a slight pekoe flavor, and a sweet, lingering aftertaste. Metabolomic analysis showed that the white tea contained significantly higher levels of amino acids and their derivatives, relatively low levels of flavonoids and alkaloids, which usually cause bitterness and astringency, and elevated terpene aromatic substances, collectively accounting for its unique flavor profile.
Doctoral candidate Dingding Liu (TRI CAAS), and researcher Yuanquan Chen, (Guangxi South Subtropical Agricultural Science Research Institute), are the co-first authors of the paper. Chunlei Ma and Mingzhe Yao, both researchers from TRI CAAS, are the co-corresponding authors. The research was supported by the National Key Research and Development Program of China (2021YFD1200203), Major Program of National Natural Science Foundation of China (32494784), Zhejiang Science and Technology Major Program on Agricultural New Variety Breeding-Tea Plant (2021C02067-6), the Zhejiang Provincial Natural Science Foundation of China (LZ24C160003), and the Fundamental Research Fund for Tea Research Institute of the Chinese Academy of Agricultural Sciences (1610212022009).

By Dingding Liu (15638938536@163.com)