在茶饮爱好者追求健康与风味兼得的当下,一种藏身广西的珍稀野生茶树,为茶产业的创新发展打开了全新视野。近日,中国农业科学院茶叶研究所茶树种质资源创新团队的一项研究,让被列入国家第一批重点保护野生植物名录的防城茶“出圈”。科研人员系统揭开了这一濒危资源的独特奥秘,证实它在开发低咖啡因、花果香白茶产品上拥有巨大潜力,相关研究成果发表于国际期刊《园艺研究(Horticulture Research)》。

防城茶是广西独有的野生茶树资源,由于其分布范围狭窄,种群稀少,前期已被列入国家第一批重点保护野生植物名录。科研团队历经多年考察鉴定,终于勾勒出防城茶与众不同的“模样”:它有着巨大的叶片,嫩枝、叶背和花萼上还密被茸毛。
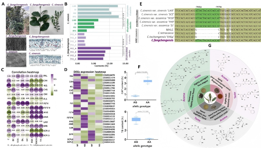
而藏在这份独特外形背后的,是更具科研价值的生化成分特征。团队发现,防城茶的儿茶素组成以二羟基儿茶素为主,与普通茶树大相径庭;在生物碱构成上,它更是展现出罕见的“高可可碱、低咖啡碱”特点。这一特质,恰好契合了当下消费者对低咖啡因茶饮的需求,为其开发成特色健康茶饮奠定了天然基础。
为摸清防城茶的适制性,科研人员用传统工艺将其分别加工成绿茶、红茶和白茶,一场“风味比拼”就此展开。感官评价显示:白茶成为防城茶的“最佳搭档”,制成的白茶有着独特的甜果香,入口甜醇还能回味甘甜,风味表现远超其他茶类。
代谢组分析显示,防城茶白茶中氨基酸及其衍生物的含量显著高于其他茶类,这些物质正是茶汤鲜爽口感的来源;而那些容易让茶汤产生苦涩味的黄酮类和生物碱含量则偏低,同时,带来馥郁香气的萜烯类物质含量居高不下。一增一减之间,造就了防城茶白茶独树一帜的风味,也让科研人员看到了它开发成高端特色白茶的无限可能。
该研究得到国家重点研发计划、国家基金重大项目、浙江省农业新品种选育重大科技专项等项目支持。